排序
06-VTK基本数据结构(1)
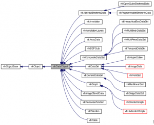
6、VTK基本数据结构 我们已经学习了VTK的一个重要概念——可视化管线,了解了VTK数据的流动过程。好比我们做一道菜,在做每一道菜之前,首先要掌握这道菜的做法,什么...
03-VTK基础概念(1)
3、VTK基础概念 在第2章里,我们已经接触了一个简单的VTK工程,也掌握了怎么使用CMake来构建VTK工程的步骤,本书后续章节的所有例子都是采用第2章介绍的步骤来构建VTK的工程...
05-VTK在图像处理中的应用(7)
5.12 边缘检测 图像中不连续的灰度值会产生边缘,图像的边缘检测是基于边界的图像分割方法的基础,例如分水岭算法,通常是分割原图的梯度图像,梯度实际上也是反应的图...
05-VTK在图像处理中的应用(5)
5.8 直方图统计 5.8.1 灰度图像直方图 直方图统计是图像处理中的一个非常重要的操作。VTK中实现直方图统计功能的filter是vtkImageAccumulate。其将每个组分的数值范围划分为离散的间隔,...
05-VTK在图像处理中的应用(2)
5.4 vtkImageData基本操作 图像处理离不开一些基本的图像数据操作,例如获取和修改图像的基本信息,访问和修改图像像素值,图像显示,图像类型转换等等。熟练掌握这些...
04-VTK可视化管线(2)
4.2 可视化管线 我们回头再看看3.1的示例RenderCylinder。在这个例子及后续的扩展内容里,我们可以找到以下列出的类或其子类: vtkProp; vtkAbstractMapper;vtkProperty; vtkCamera...
05-VTK在图像处理中的应用(6)
5.10 图像运算 5.10.1 数学运算 vtkImageMathematics提供了基本的一元和二元数学操作。根据不同的操作,需要一个或者两个输入图像。二元数字操作要求两个输入图像具有相同的像素数据类型&...
05-VTK在图像处理中的应用(8)
5.13 图像平滑 图像平滑常用于图像的预处理中,如计算梯度时先对图像进行平滑处理,可以减少噪声对梯度的影响。图像平滑一般是通过模板卷积运算实现。模板可以看做是一个大小为nxn...
基于VTK的MFC应用程序开发(2)
现在基于VTK的MFC程序框架已经搭建起来。这一节我们来对上节的程序进行扩展,实现图像的重采样。重采样是图像处理中的一个常见功能,尤其是在医学图像处理中,一些三维图像数...
05-VTK在图像处理中的应用(9)
5.14 图像频域处理 在图像处理和分析中,经常会将图像从图像空间转换到其他空间中,并利用这些空间的特点进行对转换后图像进行分析处理,然后再将处理后的图像转换到图像空间...










