制造商:ETAP自动化技术(北京)有限公司
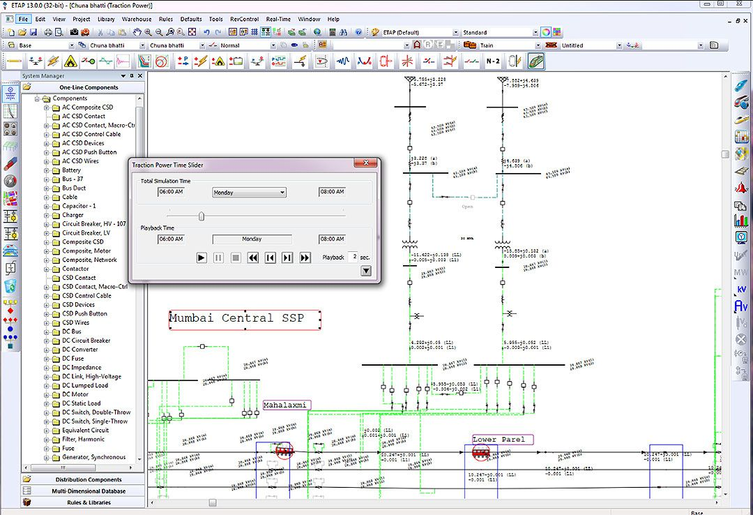
ETAP eTraX 轨道牵引电力软件是一套先进、精确且界面友好的软件工具,用于分析和 管理交、直流轨道牵引电力系统。eTraX 是为轨道交通管理、经营和工程咨询提供牵引供电系统设计和综合管理的软件。软件以先进的地理空间信息为基础,拥有建模、模拟、预测和优化轨道基础设施的功能。
列车性能计算器
准确计算列车运行时间在正常或临时限制速度条件,还考虑轨道弯曲半径、车辆利用率,列车运行的海拔高度部分等。
列车性能计算器关键特性
确定基于列车性能的牵引力;考虑轨道配置文件比如等级、曲率、限速等;考虑滚动,加速度和拖挂阻力;分析火车运行时间;运行停止和停止模式;确定供电不足/夹点;列车能耗/需求;模拟车辆改造/升级;再生制动的影响;
列车性能计算器结果和图示
图形化的潮流和电压降值在整个电力网络和超速控制系统中;
相位、序列、潮流和电压;
在单线图及地理信息图上显示结果;
拖到功率计算时间滑条;
列车动画回放显示计算值及列车位置;
运用图形管理器绘制图形;
牵引统一潮流
牵引交直流混合潮流
牵引潮流综合考虑了不平衡网络建模,在统一的时间序列仿真中解决了交流输电、交流或直流牵引供电和低压信号电路的建模问题。列车性能计算器被认为是将机车车辆的机械需求转化为牵引电网的电气需求的研究输入。
牵引潮流的关键特性:
• 采用交直流统一网络解决方案的牵引电力仿真
• 允许为配置文件指定用户定义的时间间隔(小时或分钟分辨率)
• 以图形方式将客户类或行业分配给负载和发电机。
• 多列车运行模式的时间序列自动同步
• 能够将设备投入运行或退出运行
• 时序画图包括:牵引力,电流,压降,能量损耗,需求,产出,和一段时期的消耗
输配电保护与协调分析软件
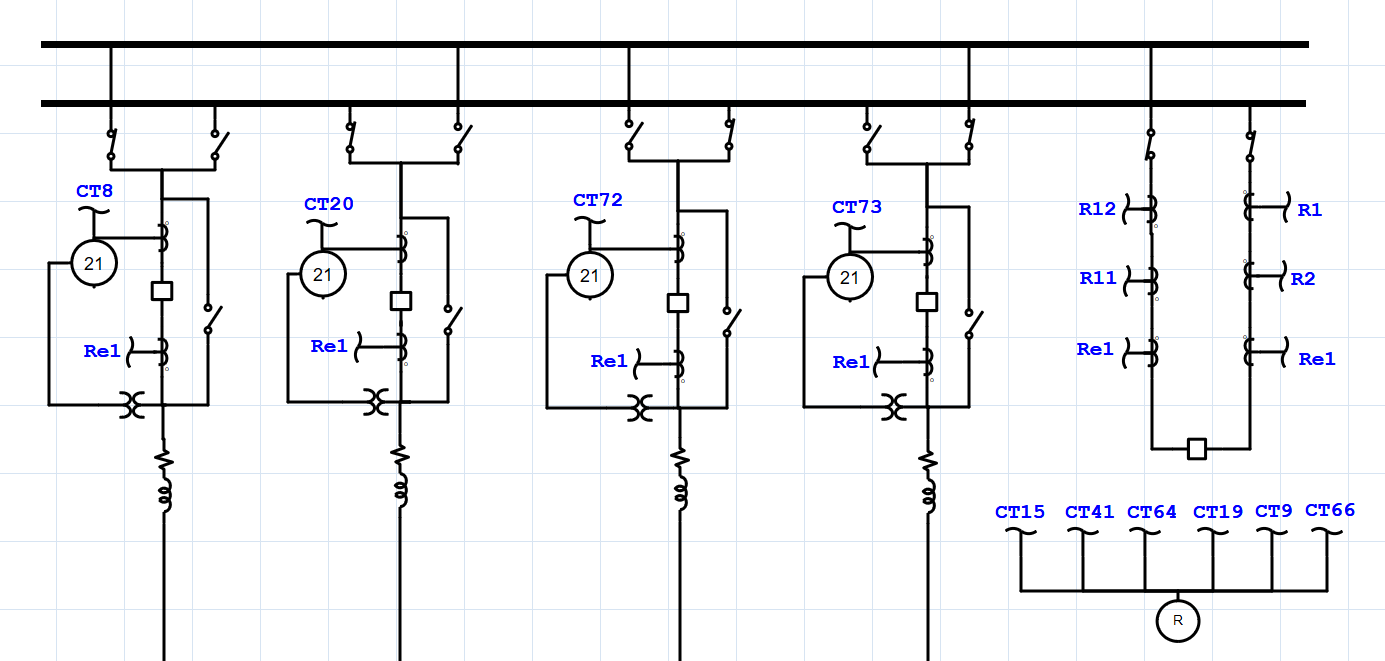
保护与控制系统的详细建模
变电站保护和控制系统(P&C)的所有详细信息,例如总线配置,CT和PT,CB,开关,都可以图形化建模。不仅是出于图形表示的目的,而且故障可能会应用到电力系统主要组件之间的任何连接器上。这样可以捕获保护系统中的盲点和深度设置错误。
为了减少继电器和互感器之间的接线,ETAP允许通过新增强的远程连接器元件将保护继电器远程连接到CT和PT。传输系统单线图,显示双总线配置StarZ模拟和评估特定于模型的保护设置和功能,类似于实际的继电器。这意味着在ETAP中,用户可以配置与实际继电器相同的设置和保护元件输出。考虑到极化,动态扩展和许多其他因素的选择,ETAP仿真距离继电器的实际性能。
配电短路
不平衡短路分析
基于ANSI,IEC和GOST标准的非对称系统非平衡故障仿真ETAP不平衡短路是目前市场上全面的非平衡短路模块。能够对输电和配电网络的分流,串联,滑动和同时故障计算进行建模,这是分析短路的全面的方法。
交直流故障统一仿真 三相不平衡和单相电网
在一个研究中运行和评估所有故障类型 并联、串联和同时故障
故障电流随时间变化的交直流衰减 模拟保护装置对故障电流和配置变化的响应
不平衡短路软件的主要特点
• 同时发生故障
• 三相接地故障
• 三相故障
• 线对地故障 – A相或B相或C相
• 线 – 线对地故障
• 开路 – A相或B相或C相
接地网系统
安全 灵活性 保护
接地网系统模块使工程师能够快速准确地设计和分析接地保护。 灵活的设计方法允许快速自动设计布局非常详细的方案。 彩色编码图形提供令人印象深刻的结果。
土壤分析工具允许基于温纳四极法从土壤测量数据自动生成两层土壤模型。3D视图土壤观
-接地网络
IEEE 80/81
IEEE 665
垂直和水平接地体优化
-有限元分析法
任何三维方向的垂直和水平接地体
处理任何形状的不规则结构
接地网系统功能
不规则大规模再生地网应用的快速分析
两层土壤加表面材料结构
基于温纳四极法的土壤测量数据
双层土模型的自动生成
地球表面的电位列表
表面边界范围
可变重量和温度选项
比较允许电流和故障电流
用户可定义导体库
显示接地棒配置图和接地棒图
将电位与容许限值进行比较
报告栅极区内外的步进、接触和绝对电位。
绘图和报告
-土壤分析图和报告
基于Wenner四针法生成土壤电阻率图
将土壤分析结果导出到Microsoft Excel报告
-接地网电位图
3-D绝对表面电势图
颜色编码的3D触摸电位图
颜色编码的3D步进电位图
颜色编码轮廓图
3-D绘图的旋转动画
-地面网格报告
以多种报告格式生成完整或简洁的地面网格报告
谐波潮流分析
使用谐波分析模块,您可以模拟谐波电流和电压源,识别谐波问题,减少令人烦恼的跳闸,并设计和测试滤波器,并报告违反谐波电压和电流失真限制的情况。
使用详细的谐波源模型和电力系统组件频率模型,可以执行全面的潮流和频率扫描计算。 结果以图形方式显示,包括谐波阶次,谐波频谱图和谐波波形图,以及水晶报告。
谐波潮流软件主要功能
•符合谐波标准
- IEEE 519
- ANSI/IEEE 399
- IEEE 141
•谐波电压和电流失真评估(THD和IHD)
•谐波通讯干扰因子(TIF和I * T)
•谐波违规自动警报
•典型的和用户定义的谐波源库
•变频驱动器(VFD)谐波建模
•用于谐波次数的UPS交流输入和输出建模
•用于谐波次数的光伏阵列逆变器建模
•嵌入式牛顿-拉夫逊和高斯-赛德尔潮流计算方法
•谐波电流注入法
•集成了电缆尺寸,以便根据谐波潮流确定电缆尺寸
谐波潮流软件功能
•用户可扩展的谐波源库
•建模谐波电压和电流源
•同时考虑谐波源幅度和相角
•基于谐波源的频谱或设备参数
•建模高达七十三(73rd)次谐波
•依靠温度相关的线路和电缆电阻
•自动将设备阻抗调整为谐波频率
•包括移相变压器
•内置单调谐,高通和带通谐波滤波器模型
•创建谐波滤波器,将谐振点转移到危害较小的频率
•确定谐波失真问题
•通过谐波识别和分析通讯干扰问题
•确定并联谐振条件
•基本潮流结果
•IEEE 519定义的谐波指数
•谐波电压和电流总和
•谐波失真(THD和IHD)
•均方根值(RMS)
•电压算术求和(ASUM)
•通讯干扰因子(TIF)
•I * T产品
•时域波形图
•频域谐波频谱图
•谐波滤波器性能评估
•报告电压和电流谐波失真
•报告RMS,ASUM,TIF和I * T值
•文本输出报告,包括谐波违规标志
•谐波结果的图形化单行显示
•电压和电流谐波频谱图
•将单线图导出到第三方CAD系统
•基本潮流结果
•使用水晶报告®生成全彩,可自定义的报告
•将输出报告导出到您喜欢的文字处理器
牵引电力系统效率
由于对环境的影响和成本因素,减少能耗一直是牵引动力运营方和工程师的首要任务。 eTraX™ 牵引电力分析软件可以分析和评估用于提高能源效率和减少 CO₂ 排放的创新技术。

















![图片[1]-ETAP eTraX 轨道牵引电力软件-卡核](http://www.caxkernel.com/wp-content/uploads/2023/04/20230422122245-6443d195b9038.png)
![图片[1]-ETAP eTraX 轨道牵引电力软件-卡核](http://www.caxkernel.com/wp-content/uploads/2023/04/20230422122245-6443d195d9e7a.png)
![图片[1]-ETAP eTraX 轨道牵引电力软件-卡核](http://www.caxkernel.com/wp-content/uploads/2023/04/20230422122246-6443d1963a3f5.png)











