初探基于OSG+OCC的CAD之任意多个子模型进行netgen以及gmsh网格划分
此功能是对之前的网格交互操作的扩充,并无实时性的创新,此次修改是根据用于选中任意的模型树节点,通过找到该节点的所有shape后,对这些shape进行网格划分。修改实现...
初探基于OSG+OCC的CAD之Netgen体网格划分与显示
本人之前在集成netgen时,划分选择是面网格划分,没有体网格划分选项,最近公司事情不是很忙,看了下Netgen的C++ API,于是在自己的系统中增加了体网...
初探基于OSG+OCC的CAD之GMSH体网格划分与显示
GMSH划分体网格与面网格划分是类似的,划分面网格的API是:model::mesh::generate(2);而划分体网格的API是:model::mesh::generate(3);后面就是直接图区数据的过程了,...
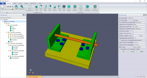
基于OCC+OSG的CAD之GMSH与Netgen网格连贯性测试
本文是对前几次的博客的一个扩展,本文的重点在于对于多个子实体(有接触性的)划分网格时,经常出现网格在子实体边界不连贯的问题,考虑到之前本人仅仅对这些子实体简...





