排序
【ObjectARX】–创建和访问图形数据库(DwgDatabase)
(1)使用ObjectARX创建新工程DwgDatabase,选择MFC支持。 (2)注册一个命令CreateDwg创建一个新的图形文件,并保存在AutoCAD的安装路径中. 实现函数为: ...
[ObjectARX]-几何类的使用
打开VS2015,使用ObjectARX向导创建新工程,名为BaseGeometryClass。 (1)计算直线几何类和 圆弧几何类的交点。 注册命令InsertsetWith,实现代码: static void...
【CAD二次开发】-ObjectARX-组字典(Group)
(1)使用ObjectARX创建一个新工程Group. 注册命令AddGroup,提示用户选择实体,将其创建成一个编组, 实现函数为: static void AAAMyGroupAddGroup() { //提示...
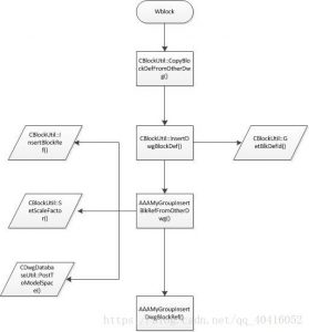
[ObjectARX]-在图形数据库之间传递数据 Wblock
(1)使用ObjectARX向导创建一个新工程,名称为Wblock. 添加普通类CBlockUtil,并在类中添加函数CopyBlockDefOtherDwg,用于将其他Dwg文件 中的块定义赋值到当前图形数...
【CAD二次开发】-ObjectARX-光标提示实体信息(EntInfoTip)
基本思路: (1) 创建一个新工程EntInfoTip. 添加一个从AcEdInputPointMonitor类继承的类CEntInfoTipHandler. 类CEntInfoTipHandler的头文件实现代码: class CEntInf...
【CAD二次开发】-ObjectARX-JIG基本的拖动 BasicJig
(1)使用ObjectARX向导创建一个新项目,命名为BasicJig developer symble随意填写: 选择:使用MFC共享DLL 必须使用MFC,否则后面会出现编译错误: fata...
《从0到1打造自主图形平台》-图元属性(5)
前言 在前一章中,我们介绍了图元的概念、类型和基本属性。本章将重点讨论图元的属性,包括颜色、线型、线宽、可见性和图层。这些属性是用来描述和控制图元的外观和行为的重要因素。通过合理地...
《从0到1打造自主图形平台》-图元(4)
前言在上一节中,我们了解了图形数据库及其中的图形对象和非图形对象。本章将重点介绍图形对象中的一种重要组成部分,即图元。图元是能在屏幕上看得见、摸得着的几何图形,是CAD图形平台中的基...
《从0到1打造自主图形平台》-图形数据库(3)
前言数据库是存放数据的仓库,广泛应用于各个行业。在CAD图形平台中,也有一种特殊的数据库被使用,它被称为图形数据库。与我们常见的关系型数据库和非关系型数据库不同,图形数据库在CAD图形平...
《从0到1打造自主图形平台》-目录导读(2)
前言首先,让我们在本文的前言部分回顾一下本次课程的背景和意义。我们身处一个信息时代,图形平台作为一种重要的工具和技术手段,被广泛应用于各个领域,如工程设计、建筑规划、游戏开发等。然...
《从0到1打造自主图形平台》-前言(1)
尊敬的读者:感谢您选择阅读《从0到1打造自主图形平台》这本书。我渴望将自己的所学、所思、所想表达出来,帮助那些在国产自主软件研发道路上走过弯路的人们。本书旨在引领您从零基础开始,全面...

![[ObjectARX]-几何类的使用-卡核](https://www.caxkernel.com/wp-content/uploads/2022/08/20220827091713-6309e119c4d69-300x236.png)

![[ObjectARX]-在图形数据库之间传递数据 Wblock-卡核](https://www.caxkernel.com/wp-content/uploads/2022/08/20220827091708-6309e1145f81d-279x300.jpg)


