排序
pythonocc进阶学习:极值问题(点到曲线/曲面的最小值,曲线之间,曲面之间,曲线曲面之间)
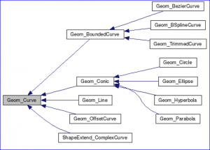
1. 点到曲线/曲面极值 点到曲线 GeomAPI_ProjectPointOnCurve 点到曲面 GeomAPI_ProjectPointOnSurface 2. 曲线与曲线之间的极值 2d曲线 Geom2dAPI_ExtremaCurveCurve3d曲线 GeomAPI_ExtremaCur...
「几何引擎基础课01」几何建模基础
「天枢摇光宝藏课」是天枢摇光的内部培训系列视频,本期由天枢摇光董事长、原中科院CAD开放实验室主任、中国计算机学会CAD&CG专委会主任 李华研究员主讲,与同道者共享。 -----------------...
几何造型器C3D介绍
苏联和俄罗斯数学流派独特的高水平在世界范围内得到普遍认可,但遗憾的是,其在我国领土上精确实现并获得全球认可的市场技术实施却寥寥无几。此类全球性成就包括 Nikolai Golovanov 与 3D-model...
[转]可变参数函数详解
可变参数函数详解 转载:https://www.cnblogs.com/clover-toeic/p/3736748.html 可变参数函数又称参数个数可变函数(本文也简称变参函数),即函数参数数目可变。原型...
OpenCASCADE Face Normals
OpenCASCADE Face Normals eryar@163.com Abstract. 要显示一个逼真的三维模型,其顶点坐标、顶点法向、纹理坐标这三个信息必不可少。本文主要介绍如何在OpenCASCADE的Draw中显示出曲面...
Representation Data in OpenCascade BRep
Representation Data in OpenCascade BRep eryar@163.com 摘要Abstract:现在的显示器大多数是光栅显示器,即可以看做一个像素的矩阵。在光栅显示器上显示的任何图形,实际上都是一些具有一种或...
Levmar:Levenberg-Marquardt非线性最小二乘算法
Levmar:Levenberg-Marquardt非线性最小二乘算法 eryar@163.com Abstract. Levmar is GPL native ANSI C implementations of the Levenberg-Marquardt optimization algorithm.The blog focus on...
OpenCASCADE Make Primitives-Box
OpenCASCADE Make Primitives-Box eryar@163.com Abstract. By making a simple box to demonstrate the BRep data structure of the OpenCASCADE. The construction method is differen...
OpenCASCADE Coordinate Transforms
OpenCASCADE Coordinate Transforms eryar@163.com Abstract. The purpose of the OpenGL graphics processing pipeline is to convert 3D descriptions of objects into a 2D image tha...
Open Cascade Data Exchange STL
Open Cascade Data Exchange STL eryar@163.com 摘要Abstract:介绍了三维数据交换格式STL的组成,以及Open Cascade中对STL的读写。并将Open Cascade读进来的STL的三角面片在OpenSceneGraph中显...
清华笔记:计算共形几何讲义 (19)离散曲面曲率流 (Discrete Surface Ricci Flow ) I
【上课时间:每周二和周四上午9:50-11:20AM;地点:清华大学,近春园西楼三楼报告厅。欢迎任何有兴趣的朋友,前来旁听指导。】图1. 曲面单值化定理:所有带度量的封闭曲面都可以保角地映到三种...
OpenCasCade官方开发文档翻译(9)–IGES 转换器
介绍 IGES 接口读取 IGES 文件并将其转换为 Open CASCADE Technology 模型。该接口能够翻译一个实体、一组实体或整个文件。在开始翻译之前,您可以设置一系列参数来管理翻译过程。如果您愿意,...



![[转]可变参数函数详解-卡核](https://www.caxkernel.com/wp-content/uploads/2022/05/20220526130028-628f79ec40836-300x91.jpg)







