排序
Teigha SDK Developer 智能指针 #2
文章目录Kernel SDK Developer’s GuideBasic Operations-Work with Smart PointersCreating a Standard Implementation of the Reference CounterUsing the Standard Implementation of the Re...
LearnOpenGL 入门7、变换
尽管我们现在已经知道了如何创建一个物体、着色、加入纹理,给它们一些细节的表现,但因为它们都还是静态的物体,仍是不够有趣。我们可以尝试着在每一帧改变物体的顶点并且重配置缓冲区从而使它...
【CAD二次开发】-ObjectARX-扩展字典和有名对象字典(Xrecord)
思路: (1)使用ObjectARX向导创建一个新工程Xrecord. 注册命令AddXRecord,提示用户选择一个实体,并将一些附加的数据保存到该实体的扩展字典中。 实现函数: s...
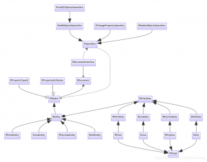
QCAD 几何实体关系解析
RObject:QCAD最基本的基类。RPropertyTypeId:定义QCAD实体对象的属性类。RPropertyAttributes:定义属性(RPropertyTypeId)的属性,如:只读、整数类型、列表类型等等。REntity:QCAD...
《从0到1打造自主图形平台》-空间索引(14)
前言在图形平台和工程领域,空间索引是一项关键技术,它可以帮助我们高效地组织、管理和查询空间数据。无论是处理地理信息系统(GIS)数据、计算机辅助设计(CAD)数据,还是进行复杂的空间分析...
【工业软件大讲堂】第4期 | 知识自动化与组件化工业软件理论与方法
工业软件大讲堂第4期,特邀广东工业大学程良伦教授,分享知识自动化与组件化工业软件理论与方法。 工业软件是数字化、智能化转型升级的灵魂。长期以来,工业软件开发面临两个关键难点:知识获取...
【CAD二次开发】-ObjectARX-设置自定义对象的子实体层
声明:本文的为翻译文章,原文地址为:http://adndevblog.typepad.com/autocad/objectarx/ 有时候我们希望将自定义对象的子实体设置为特定图层。当相应的图层发生变...
QCAD编译
Window Clone git clone https://github.com/wblong/qcad.git 编译qcad cd c:\\Users\\me\\qcad\\qcad c:\\Qt\\Qt5.10.1\\5.10.1\\msvc2017_64\\bin\\qmake -r CONFIG+=ractivated nm...
【OGG】年度技术研讨会
1船舶全三维设计软件研发及应用2CAD中参数曲面求交的新进展3CAD几何表示的回顾与思考4几何引擎在云原生CAE中的应用5几何内核调优与云端优化的需求与挑战6复杂曲面数控加工CAM软件及其在航空发动...
【ObjectARX】–创建和访问图形数据库(DwgDatabase)
(1)使用ObjectARX创建新工程DwgDatabase,选择MFC支持。 (2)注册一个命令CreateDwg创建一个新的图形文件,并保存在AutoCAD的安装路径中. 实现函数为: ...
QCAD属性与Qt Event
QCAD属性与Qt Event 自定义Qt事件 class RPropertyEvent : public QEvent { public: RPropertyEvent() : QEvent((QEvent::Type)(QEvent::User+500)), propertyTypeId(-1) { } /** * \\para...
Teigha SDK Developer 智能指针 #1
文章目录Kernel SDK Developer’s GuideBasic Operations-Work with Smart PointersConcept of Smart PointersOverview of Classes that Implement Smart PointersOdRxObject classOdRxObjectIm...











